Криптофизический комитет
!
Методология
Карта сайта
НЕЗАВИСИМЫЕ ИССЛЕДОВАНИЯ В ОБЛАСТИ КРИПТОФИЗИКИ
ИССЛЕДОВАНИЯ
ПРОЕКТЫ
НАШ ОПРОС
Верите ли вы в бога?
Всего ответов: 152

СТАТИСТИКА САЙТА



Сейчас на сайте: 1
Гостей: 1
Пользователей: 0

Главная » Центральный архив » Другие темы » Методология

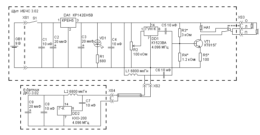
ИБЧС 3.02
Автор: Владимир Скворцов
Источник: Москва-Космопоиск
  Версия для печати

Полное название: Индикатор баланса частот стабилизированный звуковой (звуковой индикатор рассогласования частот кварцевых генераторов). Версия 3.02.

Разработчик и изготовитель: Владимир Скворцов
 
Краткая инструкция
 
Датчик и Индикатор содержат по кварцевому генератору высокой частоты. На наушники поступает РАЗНИЦА частот генераторов. Перемещая датчик по принципу миноискателя, по ИЗМЕНЕНИЮ тона звука в наушниках мы можем судить о изменении разницы частот датчика и генератора прибора.

Рукоятка подстройка (если она присутствует в приборе) позволяет настроить частоту звука на наиболее удобную оператору. Генераторы высокостабильны, и в одинаковых климатических условиях (разница не ощущается человеком), на расстоянии нескольких метров друг от друга сохраняют стабильность своих частот. Следовательно, РАЗНИЦА их частот (звук в наушниках) не должен изменяться без подстройки.

Исключение: время прогрева генераторов (20 минут).

Так же не должна изменяться частота при перемещении датчика на расстоянии нескольких метров.
 
Индикатор ИБЧС-3.02
Описание схемы
 
  • GB1: батарея Крона (любая, 9 В).
  • XS1: разъем батареи
  • S1: питание вкл/выкл
  • С1: входной конденсатор стабилизатора DA1
  • Емкость не менее 10 мкФ, напряжение не менее 12В
  • DA1: интегральный стабилизатор напряжения 5 В.
  • Любой трехвходовый стабилизатор на 5 в.
  • Из-за малого тока потребления радиатор не требуется.
  • С2: выходной конденсатор стабилизатора DA1
  • Не менее 10 мкФ, напряжение не менее 6В.
  • С3: выходной конденсатор стабилизатора DA1 по высоким частотам и одновременно развязка шин питания по высокой частоте.
  • Емкость: 10...200 пФ. 
  • Примечание: в зависимости от монтажной схемы этот конденсатор нужно продублировать не менее чем через 2 см шин питания, и в монтажной точке дросселя L1 на шину питания.
  • R1: резистор светодиода.
  • 200...500 Ом (в зависимости от тока светодиода)
  • VD1: светодиод, индикатор питания.
  • Любой.
  • R2: переменный резистор, задающий управляющее напряжение на генераторе DD1.
  • 10 кОм...100 кОм.
  • DD1: кварцевый генератор, управляемый напряжением.
  • Любой VCXO на 5 В.
  • Частота совпадает с частотой DD2.
  • С4: разделительный конденсатор генератора DD1 (прохождение переменного тока)
  • Емкость: 10 пФ...100 пФ
  • С5: разделительный конденсатор генератора датчика (прохождение переменного тока)
  • Емкость: 10 пФ...100 пФ
  • L1: разделительная индуктивность кабеля датчика (прохождение постоянного тока)
  • Возможно большая, минимально: 100 мкГн
  • R3: резистор смещения базы, 1кОм...100кОм, в зависимости от R4 и тока базы VT1.
  • R4: резистор смещения базы, 1кОм...100кОм, в зависимости от R3 и тока базы VT1.
  • VT1: транзистор усиления сигнала.
  • КТ815, КТ817 с любым буквенным индексом.
  • Из-за малого тока радиатор не требуется.
  • R5: резистор эмиттера, ПОС.
  • 0...200 Ом
  • XS2: Разъем головных телефонов
  • Коаксиальный стандартный разъем наушников
  • XS3: Разъем датчика
  • Коаксиальный стандратный разъем видео или BNC.
 
Датчик ДКС-3.02
Описание схемы
  • Полное название: Датчик кварцевый стабилизированный активный
  • DD2: кварцевый генератор
  • Любой CXO, питание: 5 В
  • Частота: в зависимости от DD1.
  • С6: разделительный конденсатор (прохождение переменного тока)
  • Емкость: 10 пФ...100 пФ
  • L1: разделительная индуктивность (прохождение постоянного тока)
  • Возможно большая, минимально: 100 мкГн
  • С7: фильтр переменного тока
  • Емкость: 10 пФ...100 пФ
  • С8: фильтр переменного тока
  • Емкость: 10 пФ...100 пФ
  • XS4: Разъем кабеля датчика
  • Коаксиальный разъем видео или BNC
  • Кабель связи: коаксиальный, 75 Ом, или низкочастотный видео.
Описание работы схемы
  • Напряжение питания: 5...12В
  • Стабилизатор обеспечивает стабилизированное питание 5 В.
  • Питание датчика осуществляется через дроссель L1, кабель связи и дроссель L2.
  • Прошедший через дроссель переменный сигнал шунтируется в датчике конденсаторм С7 и сглаживается конденсатором С8 (не обязателен).
  • Переменный сигнал с кварцевого генератора DD2, через разделительный конденсатор С6 через кабель связи и разделяющий конденсатор С5 поступает на точку сложения сигнала (база транзистора).
  • Перестройкой переменного резистора R2 меняется напряжение на управляющем входе кварцевого генератора DD1, что меняет частоту генератора.
  • Управляющее напряжение для 5-вольтовых генераторов: 2.5+-2 В,
  • Частота от номинальной меняется на +-300х10^-6.
  • Через разделительный конденсатор С4 сигнал поступает на точку сложения сигналов (база транзистора), где складывается с сигналом с датчика.
  • В результате сложения сигналов на базе транзистора возникают биения, частота которых равна РАЗНИЦЕ частот сигналов генератора датчика DD2 и генератора прибора DD1.
  • Транзистор VT1, точка смещения базы которого задана резисторами R2 и R3, усиливает сигнал.
  • Далее через переключаемый разъем XS2 подается на встроенный звуковой излучатель, либо на наушники оператора.
  • Переменный резистор позволяет изменять частоту генератора DD1.
  • Соответственно, меняется и разница частот, а значит, и частота звука.
  • При прогретых генераторах (время разогрева: 20 минут) частота на выходе генераторов не должна меняться более, чем 10^-6.
  • Изменение частоты при поднесении датчика к какому-либо предмету или внесении в какую-либо зону указывает на наличие там условий, изменяющих стабилизированную частоту генераторов.
Примечания
  • При настройке биений (сигнала в наушниках) на частоту около 1000 Гц человеческое ухо способно заметить изменение частоты на 200 Гц.
  • При настройке на низкую частоту, напр, 50 Гц - будет заметно изменение уже на 5-10 герц.
  • На вход прибора можно подавать питание от 5 до 12 вольт, в т.ч. слабостабилизированное (стандартное зарядное устройство)
  • ДАТЧИК: любой из серии ДКС 3.хх
Отличия от предыдущих версий. По сравнению с версией ИБЧС 2.01: два выходных транзисторных каскада заменены на один на мощном транзисторе. Это дало:
  1. возможность подключать не только высокоомные, но и низкоомные головные телефоны и динамики
  2. улучшило АЧХ: позволило избавиться от завала в области низких частот.
По сравнению с версией ДКС 3.01:
  • Заменен корпус для мелкосерийного производства.
  • Новый корпус более прочен, легче поддается разборке или герметизации

Тип: Отчет исследовательской группы | Просмотров: 2415 | Рейтинг: 0.0/0

Система OrphusЗаметили ошибку?
Выделите её и нажмите CTRL + ENTER
uComForm">
avatar

Главная | О нас | Новости | Пресса | Исследования | Проекты
Центральный архив | Библиотека | Карта наблюдений
Сообщить о наблюдении | Контакты | Форум